Читать книгу - "Государственный переворот. Стратегия и технологии - Олег Глазунов"
Аннотация к книге "Государственный переворот. Стратегия и технологии - Олег Глазунов", которую можно читать онлайн бесплатно без регистрации
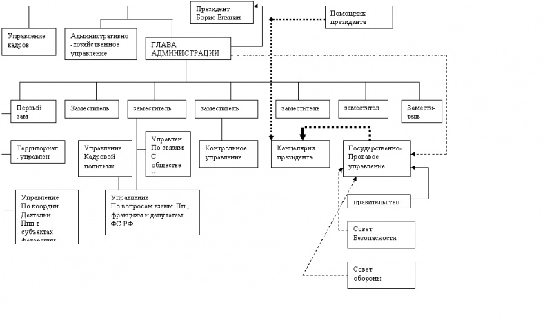
Итак, анализ Администрации президента и подобных ему политических органов проводиться по следующей схеме (Приложение № 1)
— руководитель администрации президента и его заместители;
— управления, входящие в АП.
— этапы прохождения государственных документов через администрацию президента;
— государственные органы, контролирующиеся управлениями администрации президента и степень влияния администрации президента на них.
ПРИЛОЖЕНИЕ № 1
АДМИНИСТРАЦИЯ ПРЕЗИДЕНТА РОССИЙСКОЙ ФЕДЕРАЦИИ.
Руководитель Администрации Президента — Чубайс Анатолий (далее АЧ)
В состав Администрации президента РФ, в качестве самостоятельных подразделений входят Канцелярия Президента РФ, Аппарат Совета по внешней политики при Президенте РФ, Аппарат Совета Безопасности РФ, а также 24 управления и главных управления.
Структура Администрации президента РФ.
Управление Пресс — службы президента РФ. Функции: — обеспечение связи Президента со средствами массовой информации;
— организация информационного обеспечения официальных визитов, рабочих поездок, встреч Президента РФ;……….и т. д.
Главное государственно — правовое управление.
Функции:
— аналитическое обеспечение деятельности Президента РФ, связанный с правовыми вопросами;
— правовое обеспечение деятельности Президента РФ по реализации его конституционных полномочий
Главное контрольное управление Президента РФ…………и т. д.
(Необходимо провести анализ всех управлений АП по степени политического влияния)
Ключевую роль в назначении Чубайса руководителем Администрации Президента РФ сыграла Татьяна Дьяченко (дочь президента Ельцина). До прихода А. Чубайса в АП существовало три центра силы.
* "силовики". Аппарат Александра Коржакова с собственной информационно — аналитической службой.
* "свердловские". Пришли в Москву вслед за Б. Ельциным из Свердловска. В разное время в состав АП входили Виктор Илюшин — помощник президента, Олег Лобов — Секретарь Совета Безопасности РФ.
* администрация президента.
С приходом Анатолия Чубайса на должность руководителя Администрации президента, организация претерпела серьезное реформирование. Чубайсу удалось сломать подобную схему. Первое, он убрал из АП А. Коржакова и его людей, второе — он оттеснил от президента "свердловскую" команду, третье — на ключевые должности в АП он поставил своих людей. Ведущее место АП заняла "питерская" команда. Основной состав: Юрий Яров (заместитель руководителя Администрации Президента.); Руслан Орехов, Олег Бойко, Евгений Савостьянов, Алексей Кудрин и др. Команда А. Чубайса контролировала губернаторские выборы в ряде областей России, а это значить, что многие региональные лидеры будут в определенном смысле "должниками" главы администрации президента.
Из команды "силовиков" остался в АП только Управляющий делами Президента РФ П. П. Бородин Из команды "свердловчан" на сегодняшний день остались — Валерий Семенченко — заместитель руководителя Администрации президента, Советник президента Людмила Пихоя.
При А. Чубайсе администрация по численности перегнала аппарат правительства — назвалась цифра 1550 человек (в правительстве около 1 тысячи человек).
Работа с документами Президента РФ осуществляется силами аппарата и Администрации РФ. Ознакомившись с документами, Ельцин ставит резолюцию или галочку в правом верхнем углу. Порядок просмотра документов Президента РФ на прямую зависит от работников канцелярии. Но порой самые важные государственные решения принимаются совсем не президентом. Глава Администрации Президента А. Чубайс выпустил распоряжение, согласно которому указ президента без предварительной визы главы АП считаться недействительным. Фактически Анатолий Борисович стал регентом при недееспособном президенте. Ходили слухи, что Чубайсу было позволено самостоятельно писать президентские указы на бланках, уже подписанных Б. Ельциным. Кроме этого, необходимо учитывать, что еще при руководителе АП Николае Егорове к каждому министерству был приставлен надзорный орган — подразделение администрации курирующее то или иное направление, а это реальная власть. Создается впечатление, что в случаи необходимости новая администрация сможет заменить кабинет министров.
Все приглашения на официальные и неофициальные мероприятия проходят через Администрацию президента и именно там решают, куда от имени президента послать телеграмму или фельдъегеря. Этим занимается Юрий Яров и он же готовит график работы Президента.
Организационная схема администрации президента и путей рассмотрения проектов указов и распоряжений главы государства 1997 г.(рис.№ 1).(Подобная схема позволяет понять систему принятия решений в стране, этапы прохождения того или иного политического документа, степень влиятельности чиновников Администрации президента.)


ппп — полномочный представитель президента
пп — политические партии
Рис 1. Организационная схема администрации Президента и пути рассмотрения проектов указов и распоряжений главы государства (1997)
Первый (), второй ()третий()проектов указов и распоряжений президента


Примерно по такой же схеме происходит анализ и другого важного государственного центра — правительства. Это государственно ориентированная бюрократия. Анализ групп влияния в правительстве и методы работы, анализируются по следующим параметрам:
— отношение с президентом и премьером;
— принадлежность к той или иной "группировки";
— количество и влиятельность курируемых кланом министерств и ведомств;
— поддержка со стороны крупного бизнеса.
Прочитали книгу? Предлагаем вам поделится своим впечатлением! Ваш отзыв будет полезен читателям, которые еще только собираются познакомиться с произведением.
Оставить комментарий
-
Илья12 январь 15:30
Книга прекрасная особенно потому что Ее дали в полном виде а не в отрывке
Горький пепел - Ирина Котова
-
Гость Алексей04 январь 19:45
По фрагменту нечего комментировать.
Бригадный генерал. Плацдарм для одиночки - Макс Глебов
-
Гость галина01 январь 18:22
Очень интересная книга. Читаю с удовольствием, не отрываясь. Спасибо! А где продолжение? Интересно же знать, а что дальше?
Чужой мир 3. Игры с хищниками - Альбер Торш
-
Олена кам22 декабрь 06:54
Слушаю по порядку эту серию книг про Дашу Васильеву. Мне очень нравится. Но вот уже третий день захожу, нажимаю на треугольник и ничего не происходит. Не включается
Донцова Дарья - Дантисты тоже плачут


