Читать книгу - "Флот, революция и власть в России. 1917-1921 - Кирилл Назаренко"
Аннотация к книге "Флот, революция и власть в России. 1917-1921 - Кирилл Назаренко", которую можно читать онлайн бесплатно без регистрации
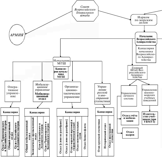
Схема реорганизации МГШ от 16 июня 1919 г. (РГА ВМФ. Ф. р-342. Оп. 1. Д. 455. Л. 64. Численность сотрудников дана по: РГА ВМФ. Ф. р-342. Оп. 1. Д. 455. Л. 69–70 об.)

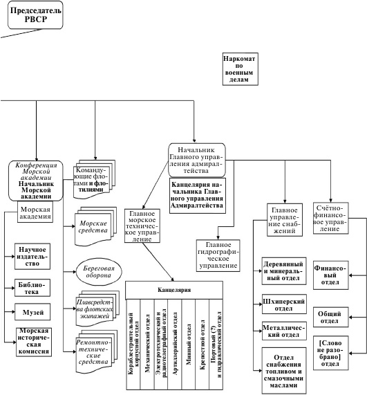
Проект организации МГШ после выделения из него Штаба Коморси (РГА ВМФ. Ф. р-342. Оп. 1. Д. 453. Л. 26–28 об.)

Резолюция IX Съезда РКП(б) «О переходе к милиционной системе»[1207]
1. Приближение к концу гражданской войны и благоприятные изменения в международном положении Советской России ставят на очередь вопрос о коренных изменениях в постановке нашего во енного дела в соответствии с неотложными хозяйственными и культурными потребностями страны.
2. С другой стороны, необходимо установить, что до тех пор, пока в важнейших мировых государствах остается у власти империалистическая буржуазия, социалистическая республика ни в каком случае не может считать себя в безопасности.
Дальнейший ход событий может в известный момент снова бросить теряющих под ногами почву империалистов на путь кровавых авантюр, направленных против Советской России.
Отсюда вытекает необходимость поддержания дела военной обороны революции на должной высоте.
3. Нынешнему переходному периоду, который может иметь длительный характер, должна соответствовать такая организация вооруженных сил, при которой трудящиеся получают необходимую военную подготовку с наименьшим отвлечением их от производительного труда. Такой системой может явиться только построенная на территориальных началах Красная рабоче-крестьянская милиция.
4. Сущность советской милиционной системы должна состоять во всемерном приближении армии к производственному процессу, так что живая человеческая сила определенных хозяйственных районов является в то же время живой человеческой силой определенных воинских частей.
5. В своем территориальном распределении милиционные части (полки, бригады, дивизии) должны быть приурочены к территориальному размещению промышленности так, чтобы промышленные очаги с окружающей их и тяготеющей к ним сельскохозяйственной периферией образовывали основу для милиционных частей.
6. Организационно рабоче-крестьянская милиция должна опираться на вполне подготовленные в военном, техническом и политическом отношениях кадры, которые держат на постоянном учете обучаемых ими рабочих и крестьян и способны в любой момент извлечь их из своего милиционного округа, охватить своим аппаратом, поставить под ружье и повести в бой.
7. Переход к милиционной системе должен иметь характер необходимой постепенности, в соответствии с военным и международно-дипломатическим положением Советской республики, при непременном условии, чтобы обороноспособность последней во всякий момент оставалась на должной высоте.
8. При постепенной демобилизации Красной Армии лучшие ее кадры должны получить наиболее целесообразное, т. е. наиболее приспособленное к местным производственно-бытовым условиям, размещение на территории страны и обеспечить таким образом готовый аппарат управления милиционных частей.
9. Личный состав милиционных кадров должен затем постепенно обновляться в направлении теснейшей связи с хозяйственной жизнью данного района, так, чтобы командный состав дивизии, расположенный на территории, охватывающей, например, группу горных заводов, с примыкающей к ним деревенской периферией, состоял из лучших элементов местного пролетариата.
10. В целях указанного обновления кадров курсы командного состава должны быть территориально распределены в соответствии с хозяйственно-милиционными округами и через эти курсы должны проходить лучшие представители местных рабочих и крестьян.
11. Военная подготовка на милиционных началах, которая должна обеспечить высокую боеспособность милиционной армии, будет складываться:
а. из допризывной подготовки, в области каковой военное ведомство работает рука об руку с ведомством народного просвещения, с профессиональными союзами, организациями партии, Союзом молодежи, спортивными учреждениями и пр.;
б. из военного обучения граждан призывного возраста, со все более и более коротким сроком и со все большим приближением казармы к типу военно-политической школы;
в. из кратковременных повторительных сборов, целью которых является поверка боеспособности милиционных частей.
12. Предназначенная для задач военной обороны страны организация милиционных кадров должна быть в необходимой мере приспособлена для дела трудовой повинности, т. е. должна быть способна формировать трудовые части и снабжать их необходимым инструкторским аппаратом.
13. Развиваясь в сторону превращения в вооруженный коммунистический народ, милиция в настоящий период должна сохранять в своей организации все черты диктатуры рабочего класса.
Схема НКМД по предложению Б.И. Доливо-Добро “Схема управления Морским Комиссариатом и на совещании 19 ноября 1920 г. (Название, данное на с (РГА ВМФ. Ф. р-1. Оп. 3. Д. 3137. Л. 67)


Схема организации морского ведомства, обсуждавшаяся 22 ноября 1920 г. (РГАВМФ. Ф. р-1. Он. 3. Д. 3137. Л. 58–60)

Схемы организации морского ведомства, обсуждавшиеся в ноябре-декабре 1920 г. «Идеальная схема» (РГА ВМФ. Ф. р-1. Оп. 3. Д. 476. Л. 3)

Схемы организации морского ведомства, обсуждавшиеся в ноябре-декабре 1920 г. (“Идеальная схема Управления и Командования Морской силой (с указанием отношения к Командованию Сухопутной силой)”) (РГА ВМФ. Ф. р-1. Оп. 3. Д. 476. Л. 6)
Прочитали книгу? Предлагаем вам поделится своим впечатлением! Ваш отзыв будет полезен читателям, которые еще только собираются познакомиться с произведением.
Оставить комментарий
-
Вера Попова27 октябрь 01:40
Любовь у всех своя-разная,но всегда это слово ассоциируется с радостью,нежностью и счастьем!!! Всем добра!Автору СПАСИБО за добрую историю!
Любовь приходит в сентябре - Ника Крылатая
-
Вера Попова10 октябрь 15:04
Захватывает,понравилось, позитивно, рекомендую!Спасибо автору за хорошую историю!
Подарочек - Салма Кальк
-
Лиза04 октябрь 09:48
Роман просто супер давайте продолжение пожалуйста прочитаю обязательно Плакала я только когда Полина искала собаку Димы барса ♥️ Пожалуйста умаляю давайте еще !))
По осколкам твоего сердца - Анна Джейн
-
yokoo18 сентябрь 09:09
это прекрасный дарк роман!^^ очень нравится
#НенавистьЛюбовь. Книга вторая - Анна Джейн



