Читать книгу - "Институты и путь к современной экономике. Уроки средневековой торговли - Авнер Грейф"
Аннотация к книге "Институты и путь к современной экономике. Уроки средневековой торговли - Авнер Грейф", которую можно читать онлайн бесплатно без регистрации
Затем суд для заемщиков может проверить истинность жалобы (что ему будет стоить CB), наложить штраф f ≥ 0 на заемщика-мошенника, а потом передать сумму в размере x (которая не больше собранного штрафа) в суд для кредиторов. (Неявное допущение, далее ослабляемое, состоит в том, что вероятность несогласия между судом для кредиторов и судом для заемщиков равна нулю.) Наконец, суд для кредиторов может решить, распределять ему выручку от арестованных товаров или же сумму, предоставленную судом для заемщиков, и кому именно.
Действия суда общеизвестны. В аналитическом отношении это допущение оправданно, поскольку в равновесии, изучаемом далее, кредиторы и заемщики имеют мотив выяснить действия суда[317]. Исторически действия суда на самом деле были публичными (во Флоренции решения, относящиеся к спорам между сообществами, записывались в публично доступные книги [Vecchio, Casanova, 1894, p. 137–139, 265]).
Здесь читатель может поинтересоваться основанием для допущения того, что кредитор в состоянии доказать мошенничество в суде, поскольку в игре без сообществ такого допущения не было. Даже если суда нет, кредитор, которого обманули, может, вероятно, сообщить об этом факте другим, хотя это будет сопряжено с определенными издержками. Но в игре без сообществ нет равновесия, при котором кредитор мотивирован информировать других о мошенничестве, поскольку он не может покрыть соответствующие издержки. Угроза открыть мошенничество другим не является достоверной. Даже если мы игнорируем это стратегическое соображение, чтобы предотвратить мошенничество в игре без сообществ, кредитор должен сообщить информацию достаточному числу будущих кредиторов мошенника.
Издержки, связанные с таким оповещением, в эпоху зрелого Средневековья были, несомненно, весьма велики. Это связано с коммуникационными и транспортными технологиями, а также с обширными географическими территориями, в рамках которых они действовали[318]. Однако издержки информирования постоянно действующего суда были намного ниже. Как устанавливается в последующем анализе, система коллективной ответственности эндогенно мотивировала кредитора подавать обоснованные жалобы, тем самым делая угрозу разглашения факта мошенничества вполне реальной.
Существует ли в этой игре совершенное по подыграм равновесие с кредитованием на равновесной траектории? Для того чтобы оно существовало, у экономических агентов и судов должна быть соответствующая мотивация. В частности, наказание за мошенничество, налагаемое судом для заемщиков, должно быть достоверным и достаточно сильным, чтобы предотвратить мошенничество, а кредитор должен получать достаточную компенсацию только в случае обоснованной жалобы, поскольку запрашивается информация о мошенничестве. Суду для заемщиков должно быть выгоднее выплатить компенсацию суду для кредиторов, чем позволить мошеннику сохранить украденное и, следовательно, отказаться от выгод будущих займов. При этом суду для кредиторов должно быть выгоднее продолжение кредитования, а не конфискация всех товаров и соответственно отказ от кредитования в будущем.
Приводимые далее определения полезны для выяснения стратегий, обеспечивающих такие мотивы и условия, при которых они являются равновесием. Игра находится в кооперативном состоянии, если не было ареста товаров, не обусловленного нарушением обязательств; если суд для заемщиков никогда не отказывался от выплаты компенсаций после нарушения обязательств, а суд для кредиторов никогда не пренебрегал проверкой жалобы, всегда требовал компенсации в случае обоснованной жалобы и никогда не отказывался от возвращения арестованных товаров после получения компенсации от суда для заемщиков. При выполнении любого из этих условий игра находится в конфликтном состоянии. Отметим, что поскольку в дальнейшем мы предполагаем, что все жалобы полностью верифицируемы, вероятность разногласия между судом для кредиторов и судом для заемщиков равна нулю.
Теорема Х.1

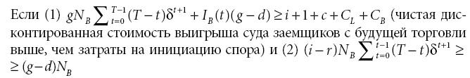
(чистая дисконтированная стоимость выигрыша суда для кредиторов выше при продолжении торговли, чем при аресте всех товаров), тогда следующая стратегия является совершенным по подыграм равновесием с кредитованием на равновесной траектории.
В конфликтном состоянии заемщик не торгует, не возвращается и не платит, если ему предоставили кредит. Кредитор не кредитует и не подает жалобы. Суд для кредиторов арестовывает товары всех кредиторов на его территории и не занимается ни проверкой жалоб, ни истребованием компенсаций. Суд для заемщиков не проверяет жалобы, не налагает штрафы и не выплачивает компенсации.
В кооперативном состоянии заемщик отправляется в путешествие, а если ему предлагают кредит, то берет его, затем возвращается и расплачивается по долгам. Кредитор дает в долг, если связан с заемщиком, и подает жалобу, если его обманывают. Суд для кредиторов проверяет каждую жалобу, и если она подтверждается, арестовывает товары всех заемщиков,
присутствующих на его территории, и требует от суда для заемщиков выплатить компенсацию в объеме х. Эта сумма равна общим издержкам, связанным с неисполнением обязательств по отношению к кредитору (I + 1), плюс издержки на подачу жалобы и проверку (c + CL), т. е. х = I + 1 + c + CL. Если суд для заемщиков выплачивает компенсацию, суд для кредиторов компенсирует издержки обманутого кредитора и возвращает арестованные товары. Суд для заемщиков проверяет каждую жалобу. При ее обоснованности суд для заемщиков налагает штраф в размере f = х + CB на нарушителя и выплачивает х суду для кредиторов[319]. Если любой из судов в кооперативном состоянии совершает какое-либо иное действие, игра переходит в конфликтное состояние.
Доказательство теоремы X.1
Чтобы вышеперечисленные стратегии были равновесием, ни один игрок не должен иметь возможность получить выгоду от однократного отклонения после любой истории. Если игра происходит в конфликтном состоянии, ни один игрок не может получить выгоду от такого отклонения, поскольку стратегии образуют равновесие Нэша в повторяющейся игре. В кооперативном состоянии наилучший ответ со стороны заемщика – отправиться в путешествие, вернуться и расплатиться по долгу. Путешествие, получение кредита и выплаты по нему дают g > 0, тогда как отсутствие путешествий приносит 0, а мошенничество ведет к чистому наказанию в размере – с – CL – CB < 0.
Прочитали книгу? Предлагаем вам поделится своим впечатлением! Ваш отзыв будет полезен читателям, которые еще только собираются познакомиться с произведением.
Оставить комментарий
-
Илья12 январь 15:30
Книга прекрасная особенно потому что Ее дали в полном виде а не в отрывке
Горький пепел - Ирина Котова
-
Гость Алексей04 январь 19:45
По фрагменту нечего комментировать.
Бригадный генерал. Плацдарм для одиночки - Макс Глебов
-
Гость галина01 январь 18:22
Очень интересная книга. Читаю с удовольствием, не отрываясь. Спасибо! А где продолжение? Интересно же знать, а что дальше?
Чужой мир 3. Игры с хищниками - Альбер Торш
-
Олена кам22 декабрь 06:54
Слушаю по порядку эту серию книг про Дашу Васильеву. Мне очень нравится. Но вот уже третий день захожу, нажимаю на треугольник и ничего не происходит. Не включается
Донцова Дарья - Дантисты тоже плачут


